喜报||米乐mile官方网站获批2个专本贯通分段培养智能产业高端技术技能型人才试点项目
- 发布人:党委宣传部
- 时间:2021-03-05
- 点击:6627
- 来源:管理学院
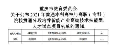
近日,重庆市教委下发了《关于公布2021年普通本科高校与高职(专科)院校贯通分段培养智能产业高端技术技能型人才试点项目名单的通知》(渝教高函【2021】4号),米乐官网“物流管理”“物联网工程”2个专业成功获批。
“物流管理”“物联网工程”2个试点项目专业学制为5年,以3年专科+2年本科的形式进行,衔接学校为重庆青年职业学院,其中 “物流管理”对口贯通专业为“物流管理”,招生名额为45,“物联网工程”对口贯通专业为“物联网应用技术”,招生名额为90。

据悉,此次试点项目名单经高校申报、专家论证、市教委审定等程序确定,全市共70个项目入选,旨在落实市委市政府科教兴市和人才强市发展战略,牢牢把握网络化、数字化、智能化带来的历史性机遇,充分发挥高校各自优势和办学特色联合办学,培养造就一批具有创新能力和实践能力的技术技能型高素质人才,促进全市大数据智能化相关产业发展,推动经济发展实现质量变革、效率变革、动力变革。
米乐官网将以此次“物流管理”“物联网工程”专本贯通人才培养试点项目获批为契机,进一步完善学校专业建设体系、明确人才培养目标、加强课程建设和强化过程管理,积极为社会培养造就一批具有创新能力和实践能力的技术技能型高素质人才。





校长信箱
书记信箱
公共服务
微信
微博
抖音